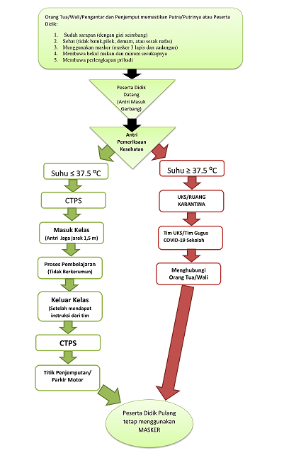
FLASH BERITA
NEWS UPDATE :
- HARI PENDIDIKAN NASIONAL 2025...
- Hari Kartini 2025...
- RAMADHAN 1446H 2025M SMAN2 PADANG CERMIN...
- PENGUMUMAN PENGAMBILAN IJAZAH SEMUA ALUMNI SMAN 2 PADANG CER...
- Ucapan Selamat dari Kepala SMAN 2 Padang Cermin atas Pelanti...
- Selamat Dan Sukses Atas Prestasi Yang diraih Dalam Kejuaraan...
- LATIHAN DASAR KEPEMIMPINAN (LDK) SMAN 2 PADANG CERMIN TAHUN ...
- SELAMAT DAN SUKSES ATAS DITERIMANYA SEBAGAI APARATUR SIPIL P...
- SELAMAT DAN SUKSES ATAS DITERIMANYA SEBAGAI APARATUR SIPIL N...
- RAPAT DINAS AWAL SEMESTER GENAP TP 2024/2025...